医院智能病人监护系统

学 校: 上海市闵行中学

学生姓名: 屠若絮、章洺萱

指导教师: 苏宇彤

摘要

研究目的:复旦大学附属上海市第五人民医院提出对该系统的需求。在精确测量数据的前提下,便于医生实时监测病人数据。

主要研究内容:研究了在医院内智能监测病人跌倒状况、采集生理指标数据、查看监护人状态的系统。

结果显示:该系统反馈病人数据的界面小,方便医护人员携带。相较于市场,设备制作成本低,对在该医院内部投入使用具有可实现性。

研究意义:满足医院对进一步保障病人安全的需求。通过调查发现,市场上对于这套系统的需求也很高。该系统因设备成本相较于市场较低,不仅可以在医院内部投入使用,也可以满足一些家庭需要,具有在多场地使用的价值。

完成成果:该系统由三层模块组成。Ⅰarduino和三个功能模块连接,Ⅱ树莓派通信,Ⅲ电脑图形化界面:①平板②医院大屏。Ⅰ&Ⅱ之间通过蓝牙通信,Ⅱ&Ⅲ之间通过网线或无线wifi通信。

关键词:跌倒检测; ADXL345加速度传感器. HC -06 蓝牙模块

目录

引言

2研究背景

2.1病人摔倒

2.2病人生理指标数据的采集

2.3监护人的陪护

3系统设计与研究方向

3.1应用运行方案设计

3.2难点分析

3.3创新点

4运行原理

4.1病人跌倒警报器

4.2生理指标监测

4.3陪护状态

1引言

本文简要介绍此项目

2研究背景

本节将介绍其研究背景

2.1病人跌倒

  跌倒是指突发、不自主的、非故意的体 位改变,倒在地上或更低的平面上。本次调查中康复科、神经 内科、心内科、内分泌科是发生跌倒的高危科室,65岁以上的老 年病人是跌倒的主要人群。跌倒病人以脑卒中、周围神经病变、 骨、关节病变、糖尿病、高血压、冠心病慢性病为主。有调查表明 跌倒病人多为内科病人,其中脑出血或脑梗死病人的倾向性 大[ 2]。青中年病人跌倒主要与疾病、药物引起头晕、身体虚弱有 关,老年跌倒病人除意识、认知、感觉、步态、血压、药物的影响, 自身生理功能退化、视力减退、视野减小、肌力下降、反应迟钝、 关节灵活性减退导致动作缓慢、步态蹒跚,容易引起跌倒。

2.2病人生理指标数据的采集

传统的测量模式即护士到各个病房对每个病人进行心率、体温等生理指标数据的采集已经远远不能满足目前的就医需求,并且传统模式在资源、效率、质量上都有不足,这就给创新带来了动力。作为一种新兴医疗方式,远程医疗健康监护系统不仅可以缩短测量时间、提高测量精准度,而且方便专业医护人员及时监护和救治,对患者的病情提前预警等。

2.3监护人的陪同

《民法通则》第十八条原则规定了监护内容:即“保护被监护人的人身、财产及其他合法权益”。最高人民法院《关于贯彻执行〈中华人民共和国民法通则〉若干问题的意见试行》把监护人的监护内容具体细化为“保护被监护人的身体健康,照顾被监护人的生活管理和保护被监护人的财产代理被监护人进行民事活动,对被监护人进行管理和教育代理被监护人进行诉讼”。

3系统设计与研究方向

该系统的设计预想以及重难点分析

3.1应用运行方案设计

该系统主要由三大结构组成

顶层为利用python Tkinter电脑图形化界面

中间层为利用树莓派单片机为中央服务器的监测中心

底层是Arduino和三个功能模块连接,在病人一直佩戴的手环中加入三个功能模块的芯片。

顶层与中间层通过网线或无线wifi通信,中间层与底层通过蓝牙通信。

3.2难点分析

最大难点是在于数据交换,多个单片机之间难以运用蓝牙交换数据,树莓派与电脑之间也很难进行数据交换。

3.3创新点

一套系统功能多样,并且便携医护人员携带随时查看病患身体状况是一大亮点,设备制作成本低相较于市场也是可贵的。

4运行原理

4.1病人跌倒警报器

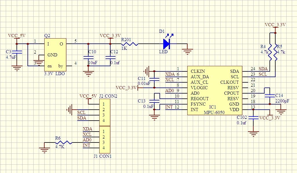
基于 ADXL345加速度传感器的 跌倒检测与报警系统设计.设计一种基于加速度传感器的跌倒检测系统。加速度传感器,通过无线传输( HC -06 蓝牙模块) 将采集到的数据传输到树莓派机上保存。通过深度学习辅助分析采集的不同年龄段老年人各种行为数据的差异性,为不同年龄段老年人设置不同的跌倒检测阈值。仿真实验证明对不同年龄段的老年人设置不同跌倒检测阈值的跌倒检测算法与其他同一类型的跌倒检测算法相比有到更高的准确率和实用性。

4.2生理指标监测

GY-MCU90615 是一款低成本红外温度模块。 工作电压 3-5v 功耗小,体积小。 其工作原理,是通过单片机读取 红外温度度数据,串口(TTL 电平) 通信方式输出。 串口的波特率有 9600bps 与 115200bps 有连续输出与询问输出两种方式, 可适应不同的工作环境,与所有的单片机 及电脑连接。

温度计算方法 :

温度= 高 8 位<<8|低 8 位(结果为实际角度乘以 100)

例:发送指令:A5 45 EA ,接收到一帧数据:

<5A- 5A- 45- 04- 0C- 78- 0D- 19- A7 >

表示 TO(有符号 16bit,表示目标温度):TO=0x0C78/100=31.92 ℃

表示 TA(有符号 16bit,表示环境温度):TO=0x0D19/100=33.53 ℃

MAX30100是一款集成有脉搏血氧仪和心率监测传感器的模块。该器件集成有

两个LED、一个光电探测器, 经过优化的光学器件和低噪声模拟信号处理器,可

检测脉搏血氧及心率信号。MAX30100采用1.8V和3.3V的电源电压。可通过软件来关断电源,待机模式下的电流消耗量可忽略不计,因而可以始终保持电源连接。典型应用有健身辅助设备、医疗监控设备和可穿戴设备。

4.3陪护状态

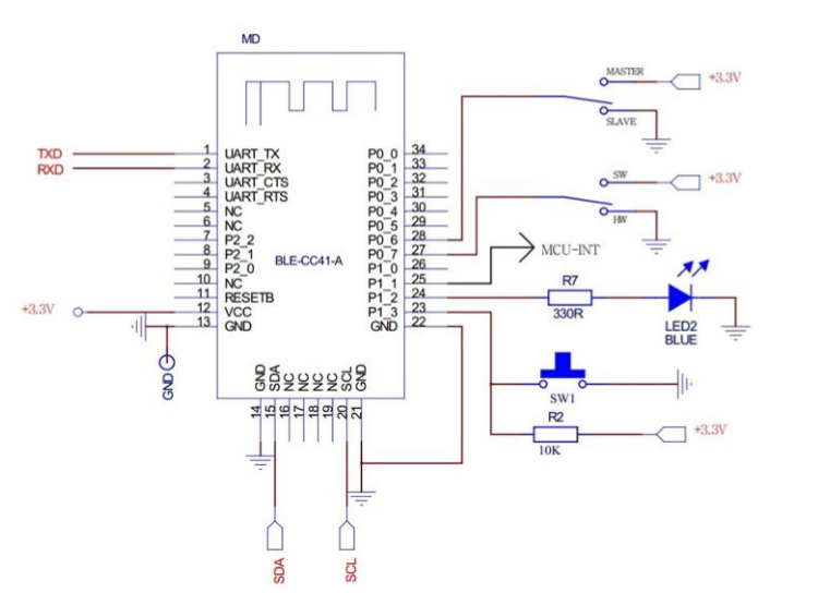
DX-BT05 4.0蓝牙模块是深圳大夏龙雀科技 有限公司专为智能无线数据传输而打造,采用美 国TI公司CC2541芯片,配置 256Kb 空间,遵循 V4.0 BLE蓝牙规范。支持AT 指令,用户可根据 需要更改串口波特率、设备名称、配对密码等参 数,使用灵活。

本模块支持UART接口,并支持SPP蓝牙串口 协议,具有成本低、体积小、功耗低、收发灵敏 性高等优点,只需配备少许的外围元件就能实现 其强大功能。

图1

图1

图2

图2

图3

图3

图4

图4

图5

图5

图6

图6

图7

图7